Wielkie Odkrycia Geograficzne Klasa 6 Test
Wielkie Odkrycia Geograficzne, w kontekście klasy 6, to okres w historii, kiedy Europejczycy eksplorowali i mapowali wcześniej nieznane im części świata, szczególnie w XV i XVI wieku. Przygotowanie do testu z tego tematu wymaga zrozumienia przyczyn, skutków oraz kluczowych postaci związanych z tymi odkryciami.
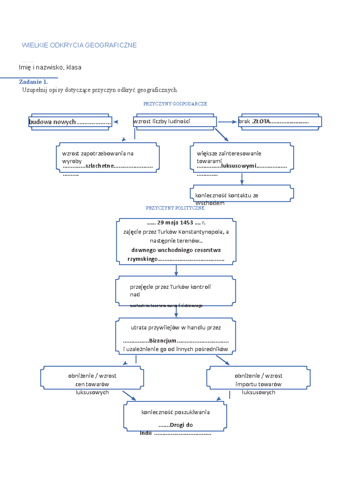
Krok 1: Przyczyny Wielkich Odkryć Geograficznych. Zrozumienie motywacji stojących za wyprawami to podstawa. Do głównych należały:
- Poszukiwanie nowych szlaków handlowych do Azji: Dotychczasowe szlaki, kontrolowane przez pośredników, były drogie i niepewne. Europejczycy chcieli dotrzeć bezpośrednio do źródeł przypraw, jedwabiu i innych cennych towarów. Przykład: Portugalia szukała drogi morskiej do Indii, omijając szlaki lądowe.
- Chęć wzbogacenia się: Odkrycie nowych ziem wiązało się z nadzieją na zdobycie złota, srebra i innych bogactw. Przykład: Hiszpania liczyła na odnalezienie bogactw w Ameryce.
- Rozwój nauki i techniki: Wynalazki takie jak kompas, astrolabium i udoskonalone karawela umożliwiły dalekie podróże morskie. Przykład: Karawela, ze względu na swoje żagle i zwrotność, idealnie nadawała się do długich rejsów.
- Chęć szerzenia chrześcijaństwa: Misjonarze towarzyszyli wyprawom w celu nawracania ludności w nowo odkrytych krajach. Przykład: Misje jezuickie w Ameryce Południowej.
Krok 2: Kluczowe postacie i ich odkrycia. Zapamiętaj najważniejszych podróżników i co konkretnie odkryli:
- Krzysztof Kolumb (Cristoforo Colombo): W 1492 roku dotarł do Ameryki, choć myślał, że dopłynął do Indii. Ważne: Odkrył Amerykę, ale nie wiedział o tym!
- Vasco da Gama: W 1498 roku dopłynął drogą morską do Indii, okrążając Afrykę. Ważne: Odkrył morską drogę do Indii.
- Ferdynand Magellan (Fernão de Magalhães): Jego ekspedycja jako pierwsza opłynęła Ziemię (1519-1522). On sam zginął w trakcie podróży. Ważne: Udowodnił, że Ziemia jest okrągła.
Krok 3: Skutki Wielkich Odkryć Geograficznych. Zastanów się, jak te odkrycia zmieniły świat:
- Kolonizacja: Europejskie kraje zaczęły zakładać kolonie w Ameryce, Afryce i Azji, co prowadziło do wyzysku ludności rdzennej i grabieży bogactw. Przykład: Hiszpania w Meksyku i Peru.
- Wymiana kulturowa: Doszło do wymiany roślin, zwierząt i chorób między Europą a innymi kontynentami. Przykład: Z Ameryki do Europy przywieziono ziemniaki, pomidory i kukurydzę.
- Rozwój handlu światowego: Powstały nowe szlaki handlowe, a Europa stała się centrum światowego handlu. Przykład: Handel niewolnikami z Afryki do Ameryki.
Praktyczne zastosowanie: Zrozumienie Wielkich Odkryć Geograficznych pozwala nam lepiej rozumieć współczesny świat, w tym przyczyny nierówności ekonomicznych, konflikty kulturowe i globalne powiązania. Świadomość historii kolonizacji pomaga analizować współczesne problemy społeczne i polityczne.
